万象城AWC

热门搜索
SMA 非整倍体 细胞STR鉴定 男性家族排查 脆性X 叶酸 SNP Y-STR试剂 亲缘鉴定 DNA甲基化 16S/18S/ITS 采保试剂 微卫星不稳定 荧光定量PCR 宏基因组测序 核酸提取

万象城AWC沙龙

与您分享新观点

专家采访

真实世界的替格瑞洛是否能够完全替代氯吡格雷?

【2019-02-22】
       急性冠状动脉综合征(ACS)是指急性心肌缺血引起的一组严重危及生命的常见临床病症,以冠状动脉粥样硬化斑块破裂或侵袭,继发完全或不完全闭塞性血栓形成为病理基础,包括急性ST段抬高性心肌梗死(STEMI)、急性非ST段抬高性心肌梗死(NSTEMI)和不稳定型心绞痛(UA),是冠心病的一种严重类型[1]。

 抗血小板药物是ACS治疗的基石 

       血小板在急性冠状动脉综合征的发生开展中起关键性作用。抗血小板药物顺利获得阻断血小板黏附、活化、聚集,对降低心血管事件发生率起到了持续作用,是治疗的重要基石。无论是STEMI、NSTEMI或UA,血小板治疗可谓贯穿于发病急性期甚至终生。
       抗血小板药物从1988年上市的阿司匹林到1997年的氯吡格雷,历经数十年开展,时至今日,氯吡格雷联合阿司匹林已是当前治疗ACS中双联抗血小板的“金标准”[3-4]。
       随着科技的进步,出现了氯吡格雷抗血小板药物个体化用药方案和新型抗凝药,如替格瑞洛、普拉格雷等,其中阿斯利康的替格瑞洛和信立泰替格瑞洛仿制药均已上市[5],并且在世界范围内推广和使用。欧美最新指南均对新型抗血小板药物的地位进行了大幅提升,替格瑞洛在抗血小板临床应用中的价值日益凸显,其在一定程度上减少了心血管不良事件的发生,增加了冠心病患者获益,极大改善患者预后。
       那么应用于中国临床中替格瑞洛能否完全替代氯吡格雷呢?

 氯吡格雷与替格瑞洛对比 



图1 氯吡格雷和替格瑞洛作用机制示意图


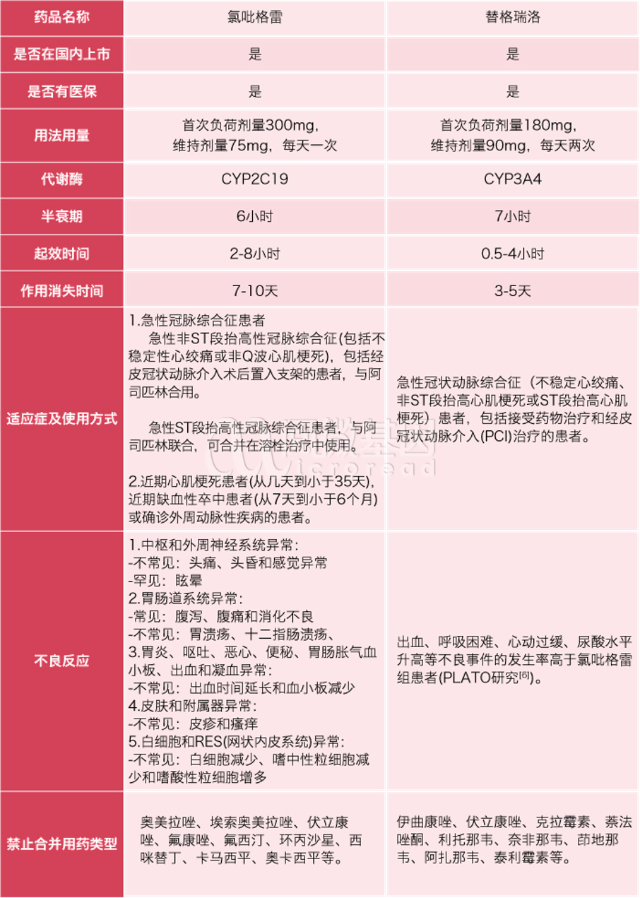
       氯吡格雷属于噻吩并吡啶类ADP 受体拮抗剂,为前体药物,需经肝酶代谢转化为活性药物不可逆地与血小板ADP 受体结合,从而发挥抑制血小板聚集作用;
       而替格瑞洛为非噻吩并吡啶类ADP 受体拮抗剂,属于环戊基三唑嘧啶,本身为活性药物无需经肝酶代谢,可与ADP 受体可逆性结合[3]。

表1 氯吡格雷和替格瑞洛作用特点对比



 氯吡格雷与替格瑞洛临床效果 

       2009年发表在新英格兰杂志上的PLATO研究奠定了替格瑞洛的临床地位[6] 。


图2 替格瑞洛(蓝)和氯吡格雷(红)临床终点事件发生率
(9.8% vs. 11.7% at 12 months; hazard ratio, 0.84; 95% CI, 0.77 to 0.92; P<0.001)

       在12个月的随访期间,替格瑞洛组临床获益明显优于氯吡格雷组,如降低了心血管死亡、心肌梗死、卒中等终点事件的发生率(图2)。


图3 替格瑞洛(蓝)和氯吡格雷(红)临床出血风险
(95% CI: 0.95-1.13)

       出血风险增加在两组用药中均真实存在,整体风险差异在统计学数据上不显著(图3),然而致死性脑出血的数量在替格瑞洛组明显增多。
       脑出血问题是出血事件中最受关注的核心问题(详情可点击《预防卒中一大步,生活质量一小步》分析),我国卒中的患病率在1114.8/10万例(11.15%),明显高于西方的2.6%;再者,此项研究入组人群中90%是白人,那么对于我国患病人群来说,替格瑞洛能否替代氯吡格雷呢?《中国2016年冠心病合理用药指南》中明确指出,对既往有脑出血病史的患者禁用替格瑞洛,对于老年人及易出血、易发生脑卒中的人群应谨慎使用。


 其他可能影响药物选择的因素 

基因多态性
       氯吡格雷的药物代谢酶CYP2C19存在多态性,中国人群中携带*2/*3功能缺失等位基因的患者约占15-20%,相较非携带者其心血管死亡、心肌梗死、卒中发生率增高53%[7] ,而*17是现在发现的唯一具有超快活性的基因分型。FDA在2010年提出黑框警告,明确建议医生对将要服用氯吡格雷的患者进行CYP2C19基因分型检测,针对患者基因型实施氯吡格雷的个性化用药[8]。

FDA氯吡格雷使用安全公告

患者依从性
       在用法用量上,氯吡格雷是一天一次,替格瑞洛一天两次,在此情况下,容易造成患者漏服替格瑞洛的情况,对于患者依从性上氯吡格雷明显好于替格瑞洛。
       当然,我们还需结合更多中国患病人群的研究数据以便服务于临床。

参考文献:
1、Menozzi, A., et al. (2011). Antiplatelet therapy in acute coronary syndromes. J Cardiovasc Pharmacol Ther. 
DOI:10.1517/14656566.2012.642862
2、《中国卫生和计划生育统计年鉴(2017)》
3、姚懿,等. (2013). 新型抗血小板药物普拉格雷、替格瑞洛与氯吡格雷的临床对比研究进展. 中华临床医师杂志. 
DOI:10.3877/cma.j.issn.1674-0785.2013.19.076
4、窦丽稳,等. (2017). 新型口服抗凝药物急诊应用指导. 中国全科医学. DOI:10.3969/j.issn.1007-9572.2017.23.019
5、http://samr.cfda.gov.cn/WS01/CL1026/
6、Wallentin, L., et al. (2009). Ticagrelor versus clopidogrel in patients with acute coronary syndromes. New England Journal of Medicine. DOI:10.1056/NEJMoa0904327
7、Mega, J. L., et al. (2009). Cytochrome p-450 polymorphisms and response to clopidogrel. New England Journal of Medicine. 
DOI:10.1056/NEJMoa0809171

8、 http://www.fda.gov/Drugs/DrugSafety/PostmarketDrugSafetyInformationforPatientsandProviders/ucm203888.htm


4000192196    产品咨询info@microread.com   CN | EN| 友情链接 | 联系我们

Copyright 2019 北京万象城AWC基因技术股份有限公司京ICP备09053524号